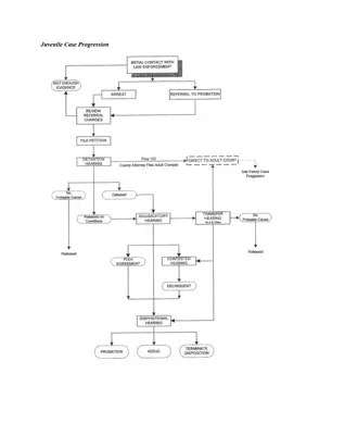
Juvenile Case Progression Flowchart
This website uses cookies to enhance usability and provide you with a more personal experience. By using this website, you agree to our use of cookies as explained in our Privacy Policy.
You have requested to navigate outside of Mohave County website. Mohave County is not responsible for the content of the site you are browsing too. The owner of the site is fully accountable for the accuracy of their content.